Description du système : La figure ci-dessous représente un système de tronçonnage utilisé pour le découpage des barres d’aluminium en forme de profilé : U Le système permet le découpage d’une barre en 20 morceaux de longueur prédéterminé...
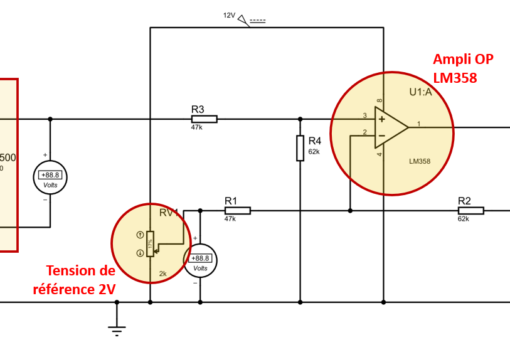
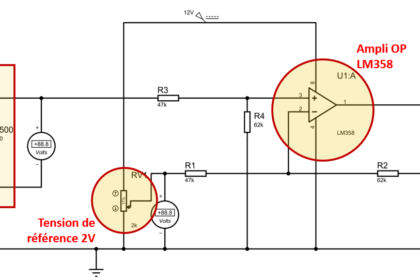
Objectif de la carte de conversion Dans le domaine de l’instrumentation et de la régulation industrielle, la boucle de courant 4-20mA est le standard incontournable pour la transmission des signaux de mesure (pression, température, niveau, etc....
Traité de Supervision Industrielle : Architectures, Protocoles, Alarmes et Cybersécurité pour l’Industrie 4.0 La supervision industrielle, au cœur des systèmes de contrôle-commande modernes, représente l’ensemble des technologies logiciel...
Dans toute installation électrique alimentant des équipements inductifs tels que les moteurs, transformateurs, ballasts ou lignes de distribution, une partie de l’énergie consommée ne participe pas directement au travail utile : il s’agit...
Objectif de la carte de conversion Dans le domaine de l’instrumentation et de la régulation industrielle, la boucle de courant 4-20mA est le standard incontournable pour la transmission des signaux de mesure (pression, tempé...
Conception et Réalisation d’une Alimentation Stabilisée Linéaire 12V avec LM7812 : Dimensionnement et Modélisation sous Proteus Introduction aux Architectures d’Alimentation Continue L’alimentation stabilisée lin...
La transformation de Kennely (ou transformation étoile-triangle, et inversement) est une méthode mathématique utilisée en électrotechnique pour simplifier l’analyse des réseaux électriques complexes. Elle permet de convertir...
Introduction Les cartes Arduino ont révolutionné le monde de l’électronique programmable, permettant à des millions de makers, étudiants et ingénieurs de réaliser des projets innovants. Que vous soyez débutant ou expert,...
Transistors Bipolaires : Fonctionnement, Types et Applications Les transistors bipolaires (BJT) sont des composants clés en électronique, utilisés pour l’amplification et la commutation de signaux. Dans cet article, nous exp...
Qu’est ce qu’une diode ? La diode est un dipôle laissant passer le courant dans un seul sens de l’anode vers la cathode, et bloquant le courant inverse. La diode est la juxtaposition des deux jonctions P et N. . La diode est f...
Trouver un Emploi ou un Stage en Génie Électrique Trouver un Emploi ou un Stage en Génie Électrique : Les Meilleurs Sites à Consulter Le génie électrique est un domaine en pleine expansion, offrant de nombreuses opportunités professionnelles au Maroc...























